新规发布|11月28日起试行!江苏省高层民用建筑工程消防验收现场评定技术指南发布

江苏省住房城乡建设厅发布

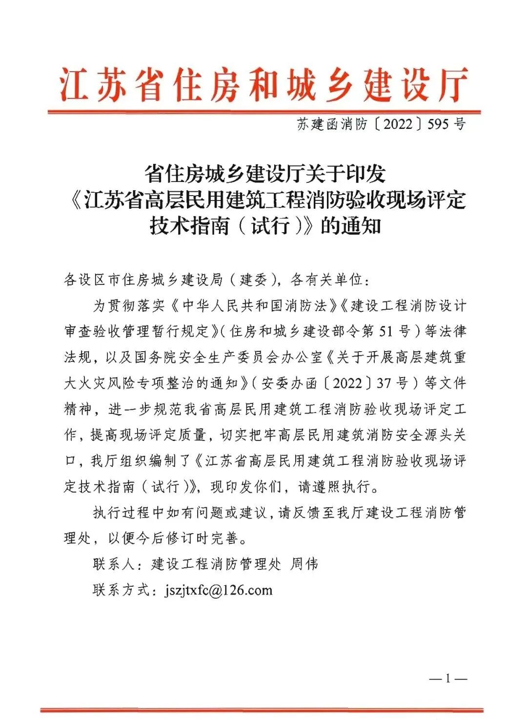
《江苏省高层民用建筑工程消防验收现场评定技术指南(试行)》的通知
图片


各县级市(区)住建局(委),苏州工业园区规建委:

现将省住建厅印发的《江苏省高层民用建筑工程消防验收现场评定技术指南(试行)》转发给你们,请认真学习指南内容,遵照执行。

在执行过程中如有问题或者建议,请反馈至市住建局消防设计审验处。

联系人:凌海东

联系电话:65157723


以下为通知部分内容


图片

图片

图片

图片

图片

图片

图片

图片

图片

图片

图片

图片

图片

图片

图片

图片

图片

图片

图片

图片

图片


图片

江苏省住房城乡建设厅发布

《江苏省高层民用建筑工程消防验收现场评定技术指南(试行)》的通知
图片


各县级市(区)住建局(委),苏州工业园区规建委:

现将省住建厅印发的《江苏省高层民用建筑工程消防验收现场评定技术指南(试行)》转发给你们,请认真学习指南内容,遵照执行。

在执行过程中如有问题或者建议,请反馈至市住建局消防设计审验处。

联系人:凌海东

联系电话:65157723


以下为通知部分内容


图片

图片

图片

图片

图片

图片

图片

图片

图片

图片

图片

图片

图片

图片

图片

图片

图片

图片

图片

图片

图片


图片


189 6903 3887
QQ联系方式:512355679
联系号码: 许女士 189-6903-3887